沧州市中心医院
|
沧州市眼科医院
加载中...
沧州市眼科临床质量控制中心
首页
了解我们
通知公告
新闻动态
DIP政策解读
学习交流
下载专区
联系我们
首页
/
通知公告
/ 浏览文章
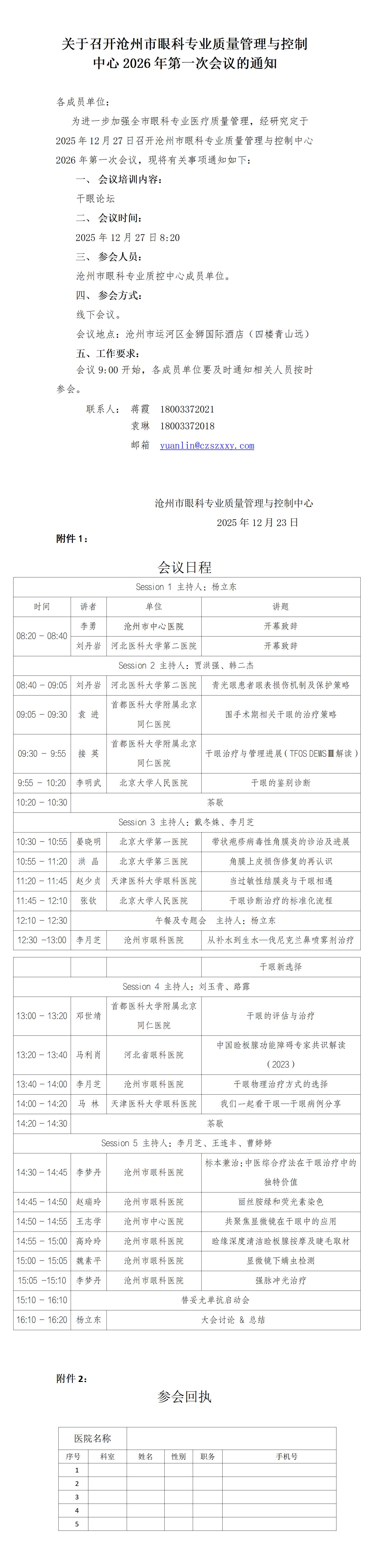
关于召开沧州市眼科专业质量管理与控制中心2026年第一次会议的通知
作者:沧州市眼科质控中心 发布时间:2025年12月24日 点击数:
上一篇:
2025年沧州市眼科质控第四次会议通知
下一篇:
没有了
Copyright © 2023 沧州市眼科医院版权所有
冀ICP备05017477号-1
冀公网安备 13090302000504号
技术支持:河北优灵信息技术有限公司